ReRender

Частный Дом,
Экологичный и Устойчивый
Оригинал
Source Image
Загружено
Сгенерированное(1168x768)
source
1.26%
Result Images
Result Images
Result Images

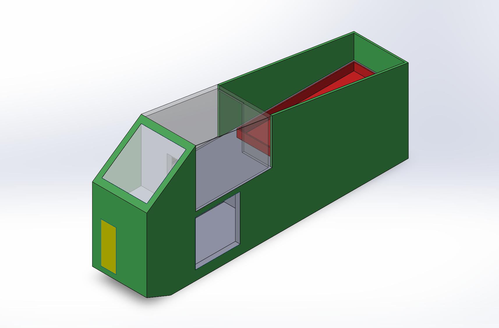
An incredibly lifelike, richly detailed, photorealistic architectural photo of a single-family home nestled in a serene mountain landscape during a cloudy spring midday. The scene is illuminated by diffused, soft light, creating a tranquil and eco-friendly atmosphere. Captured with a wide-angle lens, emphasizing the home's unique, modern design constructed with natural wood finishes and large glass panels, it blends seamlessly into the surrounding environment. The exterior features a vibrant green facade, contrasting with the warm wood accents and a striking sloping glass roof that hints at solar integration. Visible interior spaces reveal simple, clean lines, with one area highlighted in a bold red, suggesting a flexible or functional zone. The perspective draws the eye from the entrance, a simple yellow door, through the open interior and the expansive glass sections, to the deeper part of the structure where a red-lined area slopes downwards. The composition showcases depth and spaciousness, with the building's form subtly interacting with the imagined mountainous terrain. The cloudy sky softens the light, minimizing harsh shadows and enhancing the building's material textures, contributing to the overall sense of sustainable living and harmonious integration with nature.


Use the extensionSketchUp
Follow usInstagramYouTubeLinkedIn
Join the discussionReddit